国家兽药产业技术创新联盟
National veterinary drug industry technology innovation alliance
  用户登录      联系我们

科研动态

服务创造价值、存在造就未来

科研动态
当前位置:首页>科研动态

研究进展|江苏省农科院李彬研究员团队发现冠状病毒新的宿主限制因子,有望研制新型抗病毒药物

时间:2023-03-22   访问量:1308
提升产业技术创新能力
图片
促进产业结构优化升级


编者按

国家兽药产业技术创新联盟致力于建立产业技术发展信息交流平台,收集了解产业技术创新过程中的需求,为联盟成员单位提供技术、产品、人力资源和信息、咨询、培训等综合服务;受企业委托,对科技成果的技术水平和产业化前景进行评估;定期举办兽药行业技术创新论坛,加强成员单位间的信息交流,提出切实建议,凝聚产业共识,积极为国家政策献言献策,引导行业健康发展。

为此,联盟微信公众号设立《新技术&研究进展》栏目,收集、发布兽药产业相关技术创新及研究进展。本期介绍盟员单位江苏省农业科学院兽医研究所李彬研究员团队在线发表的CMPK2 is a host restriction factor that inhibits infection of multiple coronaviruses in a cell-intrinsic manner”。

近年来,冠状病毒感染严重危害人民生命健康,给全球造成巨大经济损失。猪流行性腹泻病毒(PEDV)是冠状病毒α属成员,可引起仔猪腹泻、呕吐和脱水等临床症状,致死率高达80%-100%,严重危害养猪业的健康发展。因此,深入研究冠状病毒感染与致病机制,揭示其与宿主之间的博弈,有望为冠状病毒防控提供新的策略。
3月18日,兽医所李彬研究员团队在国际权威杂志PLOS BIOLOGY(TOP期刊,IF=9.59)在线发表了题为“CMPK2 is a host restriction factor that inhibits infection of multiple coronaviruses in a cell-intrinsic manner”的研究论文。该研究发现宿主天然防御因子CMPK2能够抑制多种冠状病毒复制,揭示了其通过促进Viperin催化产生ddhCTP来靶向降低冠状病毒RdRp活性并最终抑制病毒复制的分子机制。
图片图片
CMPK2抑制冠状病毒复制分子机制模式图
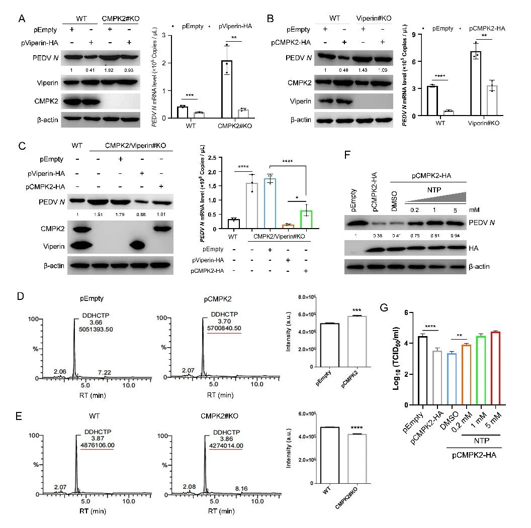
单磷酸胞苷激酶2(CMPK2)属于干扰素刺激基因,具有抗病毒活性。本研究发现,PEDV感染可部分独立于经典干扰素通路诱导CMPK2表达上调,此过程由转录因子IRF1直接调控。通过构建的CMPK2、Viperin和CMPK2/Viperin基因敲除细胞系,发现CMPK2可显著抑制PEDV复制,而Viperin处于CMPK2的下游,在CMPK2发挥抗病毒活性过程中发挥重要作用,并鉴定出CMPK2发挥抗病毒作用的关键氨基酸保守位点。进一步利用液质联用技术分析,发现CMPK2可促进Viperin催化产生更多的抗病毒小分子3’-脱氧-3’,4’-二脱氢三磷酸胞苷(ddhCTP)。
图片
Viperin催化产生ddhCTP是CMPK2发挥抗病毒活性的重要途径
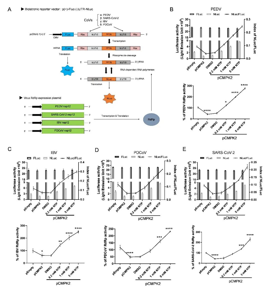
该研究通过构建病毒RdRp活性检测系统,证明ddhCTP可与游离的核糖核苷酸NTPs发生竞争通过靶向降低病毒的RdRp活性,从而抑制冠状病毒的复制,其可以显著抑制α冠状病毒PEDV、γ冠状病毒鸡传染性支气管炎病毒(IBV)和 δ冠状病毒猪德尔塔冠状病毒(PDCoV)的复制,同时可以降低β冠状病毒SARS-CoV-2的RdRp活性。
图片
CMPK2通过调控ddhCTP的产生靶向降低多种冠状病毒RdRp活性
ddhCTP是近年来发现的也是目前已知的唯一一种由机体自身产生的天然抗病毒小分子,其以广谱抗病毒活性、无毒副作用等优点被广泛关注。本研究揭示了CMPK2与Viperin共同协作促进ddhCTP的产生并通过靶向降低病毒RdRp活性抑制PEDV等冠状病毒复制的分子机制,为新型天然抗病毒小分子药物的研发提供有力的科学依据,有望解决抗冠状病毒特效药物匮乏、给药途径不便的诸多难题,具有重要的意义。
兽医所动物腹泻病防控创新团队博士后朱明君为论文第一作者,团队首席李彬研究员和美国圣路易斯华盛顿大学丁思远助理教授为论文共同通讯作者。感谢我院中心实验室孙金金老师在小分子检测方面提供的重要帮助。该研究得到十四五国家重点研发计划,国家自然科学基金和中国博士后科学基金等项目的资助。
来源:江苏省农业科学院










国家兽药产业技术创新联盟
National veterinary drug industry technology innovation alliance

扫一扫
联系电话:010-62103991转611 联系地址:北京市海淀区中关村南大街8号
备案:京ICP备20024024号