服务创造价值、存在造就未来
近日,中国农业科学院上海兽医研究所家禽病毒病监测预警与防控团队揭示新城疫病毒(NDV)溶瘤新机制:病毒通过诱导肿瘤细胞发生失巢凋亡(anoikis),阻断其转移并抑制肿瘤生长。该成果已发表于《Virologica Sinica》。
新城疫是威胁家禽养殖业的重大疾病之一,此外,NDV能够选择性地靶向并杀死肿瘤细胞,是一种十分有前景的溶瘤病毒。失巢凋亡是一种由细胞脱离细胞外基质所引发的特异性程序性细胞死亡形式,当肿瘤细胞产生失巢凋亡抗性,则能够实现转移性肿瘤的形成。
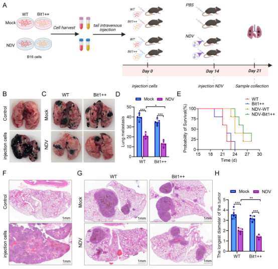
本研究发现,新城疫病毒(NDV)感染可触发肿瘤细胞死亡,并伴随失巢凋亡关键调控因子 Bit1(Bcl-2 转录抑制因子 1)由线粒体向胞质的转位。体内实验进一步证实,NDV 显著抑制小鼠黑色素瘤的生长与转移,而 Bit1 过表达则增强该效应。该研究首次阐明 NDV 通过调控 Bit1 诱导肿瘤细胞失巢凋亡、进而阻断肿瘤转移的新机制,为深入理解溶瘤病毒介导的肿瘤细胞死亡提供了新视角,并鉴定出溶瘤病毒新的潜在作用靶点。

NDV感染抑制黑色素瘤转移
中国农业科学院上海兽医研究所博士后屈阳、硕士研究生贺赛男共同为论文第一作者,丁铲研究员和孙英杰研究员共同为论文通讯作者。该研究得到了十四五国家重点研发计划、国家自然科学基金等项目的支持。
原文链接:https://doi.org/10.1016/j.virs.2025.10.004
国家兽药产业技术创新联盟 National veterinary drug industry technology innovation alliance |
扫一扫 ![]() |
| 联系电话:010-62103991转611 联系地址:北京市海淀区中关村南大街8号 备案:京ICP备20024024号 |