11月20日,中国农业大学动物医学院兽医公共卫生安全全国重点实验室杨汉春教授团队在《美国科学院院报》(PNAS)上在线发表了题为《非洲猪瘟病毒利用凋亡小体进行胞间传播》(Riding apoptotic bodies for cell-cell transmission by African swine fever virus)的研究论文。论文对非洲猪瘟病毒(ASFV)的感染和传播途径进行了研究,发现ASFV劫持宿主细胞胞葬途径,利用凋亡小体进行胞间传播,进而逃逸抗体中和作用。研究结果为阐释ASFV体液免疫逃逸机制提供了科学依据,对新型疫苗创制也具有启示作用。
非洲猪瘟(ASF)是制约我国及全球生猪产业健康发展的首要因素,被称之为养猪业的“头号杀手”,在多个国家和地区成地方性流行。自2018年传入以来,重创我国生猪产业,经济损失巨大。100年来,尚无针对该病的确实安全、有效的商品化疫苗或抗病毒药物问世。非洲猪瘟病毒(ASFV)是引起该病的病原,为一种含有双层囊膜、核质大型DNA病毒,其粒子结构复杂,基因组庞大,80%编码蛋白功能未知。当前人们对ASFV病原生物学及致病机制的认知十分有限,极大制约了ASF高效疫苗的创制以及有效防控策略的制定。ASFV主要感染猪单核巨噬细胞系统,其入侵和感染机制尚不清楚。体液免疫是宿主抗病毒感染的重要机制,然而临床上发现针对ASFV的特异性抗体或“中和抗体”具有不完全中和作用,或中和抗体水平很低,病毒可与高水平抗体长期共存,并引起持续性感染,暗示该病毒存在可以逃逸体液免疫的特殊入侵和传播机制。分类学上,ASFV属于经典病毒和超大型病毒(giant viruses) 之间的过渡性病毒, 既具有经典病毒的外层囊膜结构,也享有超大型病毒的重要特征,即病毒内膜结构,因此推测ASFV可能利用细胞吞噬途径(phagocytosis)途径入侵宿主细胞。胞间传播是病毒逃避机体体液免疫的重要策略,其中细胞外囊泡(EVs)可作为细胞间物质交换和信息传递的关键载体,亦可作为病毒胞间传播的载体,备受关注。EVs主要有三种类型:外泌体(40-100 nm)、微泡(100-500 nm)和凋亡小体(ApoBDs,500-5000 nm)。鉴于ASFV粒子大小200nm左右,且编码多种凋亡相关蛋白,严格调控宿主细胞凋亡过程,因此本研究主要聚焦凋亡小体在ASFV入侵和传播中的作用和机制。研究发现,ASFV感染猪原代肺泡巨噬细胞(PAMs)诱导细胞凋亡,并在感染后期诱导大量凋亡小体,释放的凋亡小体中大量病毒粒子(Fig.1A-B)。利用构建的GFP标记的重组病毒对病毒感染过程进行示踪,活细胞成像揭示,感染ASFV的PAMs不断产生凋亡小体,GFP阳性凋亡小体被邻近未感染的PAMs吞噬,并开启新一轮的感染(Fig.1C),暗示凋亡小体可能是ASFV在细胞间传播载体。

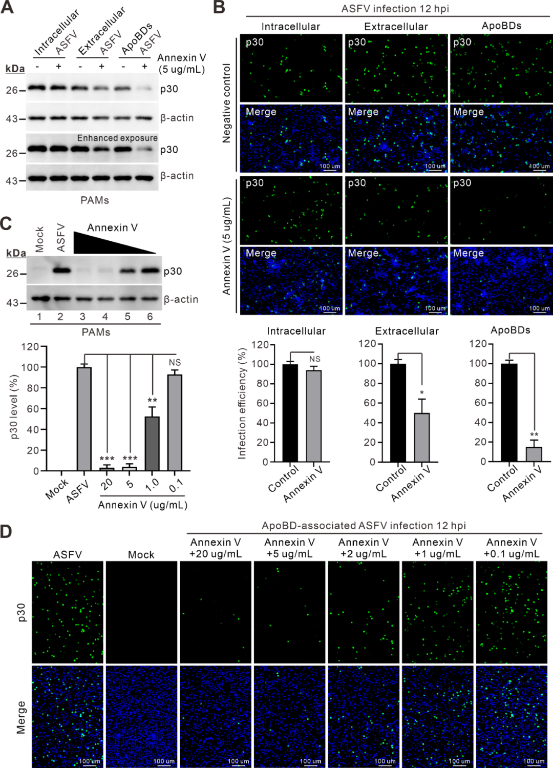
Fig.1 ASFV诱导形成的凋亡小体被邻近细胞吞噬并引起第二轮感染作者进一步利用差速离心方法分离得到高纯度的凋亡小体组分,分析其是否能够独立介导病毒感染。透射电镜分析揭示,细胞外病毒粒子为双层囊膜,而凋亡小体携带的为只含有内层囊膜的病毒粒子(ApoBD-ASFV)。活细胞成像观察发现,纯化的ApoBD-ASFV可以被PAMs吞噬,并且引起有效感染,且该类型病毒粒子是感染后期的主要存在形式。Annexin V封闭凋亡小体表面的磷脂酰丝氨酸(PS)或者抗体封闭细胞膜表面胞葬受体TIM4均可有效阻断ApoBD-ASFV的感染,但对不含有外层囊膜的病毒粒子的感染无明显影响(Fig.2)。更为重要的是,高效价的ASFV阳性血清可部分阻断不含外层囊膜病毒粒子的感染,但对凋亡小体介导的ASFV感染无阻断效果。然而,采取反复冻融策略破坏凋亡小体膜的完整性后,释放的病毒粒子对抗血清变得敏感。

Fig.2 凋亡小体介导的ASFV感染依赖于吞噬信号综上,该研究揭示了ASFV劫持宿主细胞凋亡通路,利用凋亡小体进行感染和胞间传播的新机制。凋亡小体携带的为无外层囊膜的病毒粒子,可以有效逃逸抗体的中和作用,是ASFV的重要感染方式(Fig.3)。研究结果为阐释ASFV的“巨噬细胞嗜性”,以及“中和抗体低下/无效”现象提供了部分解释,丰富了ASFV免疫抑制与逃逸策略,为新型疫苗和抗病毒药物设计提供了重要靶标和思路。动物医学院韩军和杨汉春教授为文章通讯作者,高鹏、周磊副教授及中国动物疫病预防控制中心吴佳俊研究员为论文共同第一作者。该研究得到十四五国家重点研究计划(2021YFD1800100)、国家杰出青年科学基金(32025035)和国家现代农业产业技术体系(CARS-35)等项目的资助。