国家兽药产业技术创新联盟
National veterinary drug industry technology innovation alliance
  用户登录      联系我们

GLP/GCP

通知公告
当前位置:首页>通知公告>GLP/GCP

农业农村部畜牧兽医局公布兽药非临床研究质量管理规范和兽药临床试验质量管理规范监督检查结果(第五十四批)

时间:2025-12-19   访问量:1808

农业农村部畜牧兽医局公布兽药非临床研究质量管理规范和兽药临床试验质量管理规范监督检查结果(第五十四批)

各省、自治区、直辖市农业农村(农牧)、畜牧兽医厅(局、委),新疆生产建设兵团农业农村局,中国兽医药品监察所:

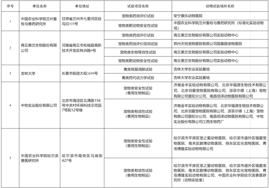
为规范兽药研究活动,根据《兽药管理条例》、《兽药非临床研究质量管理规范》、《兽药临床试验质量管理规范》以及监督检查办法和标准,我局组织专家对康璞基石(陕西)健康生命科技有限公司、中国农业科学院兰州畜牧与兽药研究所、商丘美兰生物股份有限公司、吉林大学、中牧实业股份有限公司、中国农业科学院哈尔滨兽医研究所进行了监督检查。经监督检查,康璞基石(陕西)健康生命科技有限公司的3个试验项目符合兽药非临床研究质量管理规范(以下简称“兽药GLP”)要求,监督检查结果已经公示。中国农业科学院兰州畜牧与兽药研究所等5家单位的12个试验项目符合兽药临床试验质量管理规范(以下简称“兽药GCP”)要求。现将上述6家单位的监督检查结果予以公布(附件1、2)。

华南农业大学等18家单位申请增加兽药GCP动物试验场所、宁波奇岩科技有限公司等8家单位申请变更兽药GCP项目负责人、青岛农业大学等2家单位申请变更兽药GCP机构负责人、商丘美兰生物工程有限公司申请变更兽药GCP机构名称、南京农业大学申请变更兽药GLP项目负责人,经我局组织资格确认,以上申请符合相关要求。详细信息见中国兽药信息网“兽药GLP/GCP监督检查”专栏。

请各省级畜牧兽医主管部门切实做好日常监督管理工作,督促相关单位按照兽药GLP和兽药GCP要求开展兽药研究活动。

附件:1.符合兽药GLP要求的单位和试验项目

2.符合兽药GCP要求的单位和试验项目

农业农村部畜牧兽医局

2025年12月18日

附件1

符合兽药GLP要求的单位和试验项目

图片

附件2

符合兽药GCP要求的单位和试验项目

图片










国家兽药产业技术创新联盟
National veterinary drug industry technology innovation alliance

扫一扫
联系电话:010-62103991转611 联系地址:北京市海淀区中关村南大街8号
备案:京ICP备20024024号